从挖掘机业内人士处获悉,包括三一挖掘机在内,山东临工挖掘机、徐工挖掘机、柳工挖掘机等公司纷纷表示,于近日上调部分挖掘机产品价格,其中,小挖上调10%,中挖上调5%。
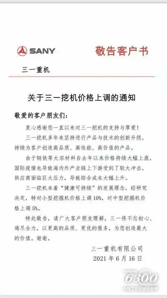
三一挖掘机调价函称,由于钢铁等大宗材料自去年以来价格持续大幅上涨,国际疫情也导致海内外产业链上下游受到了较大冲击,供应商面临巨大压力,导致综合成本大幅上升。

关于三一挖机价格上调的通知

徐工关于部分产品价格调整的通知

关于SDLG挖掘机价格上调的通知

关于柳工挖掘机部分产品售价调整的通知
据不完全统计,这已经是工程机械行业今年的第三次涨价潮。
第一轮“涨价潮”是由工程机械代理商发起的,今年春节后,合肥工程机械商会牵头发起“涨价”倡议,与全国3个省份的9家代理商,联合推动挖机产品终端销售的涨价,部分主体品牌的代理商发布了涨价消息,中小挖(20吨以下)价格上调1万元,中挖(20-29吨)上调2万元,大挖(30吨以上)上调3万元,涉及三一、临工、柳工、徐工等挖掘机品牌。

各吨位挖机价格调整如下:20T以下小挖,终端销售价格上调5千-1万/台; 20T-30T中挖,终端销售价格上调1万-2万/台;30T以上大挖,终端销售价格上调3万/台。但是这次涨价并未引起更多的响应者和追随者。
第二轮的“涨价”是从上游的材料端传导过来的。但是在第二轮涨价的时候,国内挖机企业还曾表态,短期内没有涨价的打算。然而,钢铁价格的持续高位运行,对工程机械行业带来的成本压力是长期存在。

但是在原材料、疫情国际形势等多方面原因的影响下造成挖掘机制造成本不断上涨,由三一、徐工、临工、柳工牵头迎来了第三次涨价。这四家企业的挖机市占率总和要占到整个挖机市场的60%以上,以这四家企业的影响力来说这次涨价应该会比前两次范围更广。
其实,之前的多次涨价,落实到最后,大部分都成了明涨暗补或者不了了之。市场竞争愈发激烈的当下,这次涨价真的能涨成吗?
友情提醒 |
本信息真实性未经中国工程机械信息网证实,仅供您参考。未经许可,请勿转载。已经本网授权使用的,应在授权范围内使用,并注明“来源:中国工程机械信息网”。 |
特别注意 |
本网部分文章转载自其它媒体,转载目的在于传递更多行业信息,并不代表本网赞同其观点和对其真实性负责。在本网论坛上发表言论者,文责自负,本网有权在网站内转载或引用,论坛的言论不代表本网观点。本网所提供的信息,如需使用,请与原作者联系,版权归原作者所有。如果涉及版权需要同本网联系的,请在15日内进行。 |
2025CICEE长沙工程机械展专题
bauma CHINA 2024上海宝马工程..