为加强水利工程建设项目档案验收管理工作, 2023年4月17日,水利部 国家档案局印发《水利工程建设项目档案验收办法》(以下简称“办法”),共五章二十六条。
《办法》明确了验收组织、验收程序及流程、验收标准等内容,细化了验收评分内容,并将项目电子文件归档和电子档案纳入评分内容。
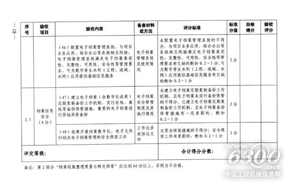
档案验收采用评分制,根据评分结果划分为优良、合格、不合格三个等级。

评分项目包含档案工作保障体系、档案收集整理质量、档案信息化管理等内容,其中,档案信息化管理部分标准分值占总分100分中的17分。

档案信息化管理部分细则
档案信息化管理部分细则

档案信息化管理部分细则
自2020年以来,我国不断增加在水利基础设施建设工程的投入,加快构建国家水网骨干网络。
2020年,水利建设完成投资8181.7亿元,水资源配置工程在建规模7365.2亿元;
2021年,水利建设完成投资7576.0亿元,水资源配置工程在建规模6911.9亿元;
2022年,水利建设完成投资10893亿元,比2021年增长43.8%,历史性迈入万亿台阶。
水利是实现高质量发展的基础性支撑和重要带动力量。水利工程档案作为水利工程的重要组成部分,是衡量水利工程质量的重要依据。
在国家政策支持与引导之下,档案信息化管理已成为档案管理的发展大趋势,截止目前,我司已为珠三角水资源配置工程、环北部湾广东水资源配置工程、惠州市白花河防洪排涝治理工程智慧水利项目工程、韩江榕江练江水系连通工程智慧水利项目工程等重大水利工程项目提供档案信息化服务支持。
现状问题
水利工程包含江河湖泊治理、水库及枢纽工程建设、水资源配置工程建设等。我国水利工程现状存在涉及范围广、工程规模大,周期长,参建主体多,人员流动性大等问题,工程档案信息化水平低,给档案管理工作带来巨大困难,工程档案的真实性、完整性、可用性、安全性无法保障。
管理困难点
1.资料文件繁,管理工作量大。
水利工程覆盖面大,工程档案具有产生体量大、主体多、规则杂的特点,依赖纸质文件的传统工程管理,人员工作量大,且难以及时记录、收集和归档,无法保障档案系统性和完整性。
2.建设周期长,安全保障低
水利工程建设周期长,在过程管理中,易发生资料破损、缺失等情况,损坏风险大。同时,传统纸质档案由于手工整理,流转过程中容易发生数据错漏、资料后补等情况,难以保证安全性。
3.经济效益低,管理成本高
工程档案信息化水平低,传统档案管理以纸质为载体,纸张消耗大、保存设施维护费用高,存储成本高,且档案的查询利用不便,经济效益性低。
解决方案
为适应行业数字化发展的趋势,达到提质增效的目的,微柏软件依据现有国家档案管理标准及行业规范办法,针对水利工程的管理需求,结合其档案工作实际,通过建立起符合国标功能电子档案管理平台、覆盖电子档案管理全生命周期,实现全面化、规范化的档案管理;配套可靠、长效、有保障的电子签名平台的全套管理体系,优化流程审核,实现业务闭环、完善工程管理体系;建立电子档案数据备份、恢复、安全管理体系,实现本、异地备份和保护,有效推动水利工程项目档案数字化、规范化、提升化建设,提升管理水平。
标杆案例
珠三角水资源配置工程

国务院部署的172项节水供水重大水利工程之一
工程输水线路总长113.1千米
总投资约354亿元
微柏软件为项目提供全线工程的档案管理平台,为智慧管理提供重要的基础数据支撑,并定制开发电子签章系统,在关键业务中实现电子文件签署,大大提高了档案管理的科学化和信息化水平,为水利工程领域电子签章推广应用贡献“珠三角方案”,同时作为国家档案局第三批建设项目电子文件归档与电子档案管理试点项目。

建设亮点
结合企业档案工作建设数字档案室
依托工程项目信息化建设管理,推动数字档案室建设,提升企业档案管理水平。
与门户组织机构人员全方位无缝对接
PC端和移动端协同管理,实现用户单点集成、待办事务集成等,提供档案在线检索利用,有效提高档案应用效率。
电子文件直接生成及归档
结合电子签章技术为项目竣工档案提供真实性、完整性、有效性、共享信息性等方面的保障,使电子文件可以通过线上接口进行归档
“四性”检测确保电子档案真实可靠
结合PDM接口开发技术,根据不同归档阶段,提供可配置的“四性”检测方案,保证电子文件、电子档案真实性、完整性、可用性、安全性,确保电子档案凭证价值、查考价值和保存价值。
照片地图辅助档案管理
电子档案系统中增加照片地图功能,随时随地查看项目影像素材,使资料真正地被利用及保存沉淀,形成数据资产。
从高速公路建设到轨道交通、机场建设、港口航道、水务建设等领域,微柏软件已凭借深耕20余年的信息化管理经验和技术积累,服务大型项目超过150个。深耕不辍,行稳致远,微柏软件坚持以创新合作为导向,满足各行业持续增长的信息化建设需求,以实力打造行业定位,数字驱动行业发展。
友情提醒 |
本信息真实性未经中国工程机械信息网证实,仅供您参考。未经许可,请勿转载。已经本网授权使用的,应在授权范围内使用,并注明“来源:中国工程机械信息网”。 |
特别注意 |
本网部分文章转载自其它媒体,转载目的在于传递更多行业信息,并不代表本网赞同其观点和对其真实性负责。在本网论坛上发表言论者,文责自负,本网有权在网站内转载或引用,论坛的言论不代表本网观点。本网所提供的信息,如需使用,请与原作者联系,版权归原作者所有。如果涉及版权需要同本网联系的,请在15日内进行。 |
2025CICEE长沙工程机械展专题
bauma CHINA 2024上海宝马工程..