Asiamold多年来不仅一直深受模具展商欢迎,也获得知名行业协会的大力支持。先进成型技术学会更将于2020年成为展会的支持单位之一,通过一系列丰富同期活动,进一步促进业内人士之间的交流。
广州国际模具展览会(Asiamold)将于2020年2月26至28日在中国进出口商品交易会展馆举行。为期三天的Asiamold将再度与广州国际工业自动化技术及装备展览会(SIAF)同期举行,共同展示最前沿的模具制造、压铸、金属加工、轴承、3D打印、激光及自动化技术。展商与观众可通过同期展会的协同效应而受惠,接触更多买家,开拓更广阔商机。

首度作为展会支持单位的先进成型技术学会自2005年起一直在模具制造行业深耕,是中国领先的模塑协会。该学会致力在可持续发展的前提下,促进成型科技的发展与创新、追求成型生产技术的精实与高效,达到清净节能节料的目标。今年,先进成型技术学会把于业内享负盛名的华南塑胶模具及模具钢材的专业技术论坛带到展会现场,通过高水平的学术会议集中讨论塑胶模具及模具钢的技术问题与难点剖析,全力支持Asiamold。众多重量级行业专家皆会于峰会亮相,包括来自香港科技大学的高福荣讲座教授。
丰富同期活动带来市场新知,助力企业拓展商机
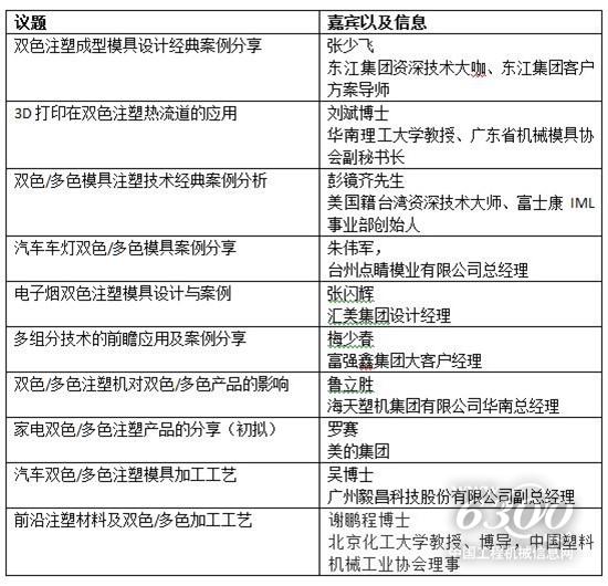
同期活动向来是Asiamold的主要亮点之一。除了于首日举办的华南塑胶模具与模具钢材高峰论坛外,展会期间还有不少精彩活动。由双色模具注塑联盟举办的双色/多色模具注塑技术高端峰会将于展会第二天举行,该峰会将重点分析双色/多色模具注塑技术在汽车车灯、家电、电子制造、智能穿戴等行业的应用,精英讲师与模具品牌大咖携手打造,全面展示双色/多色注塑模具工艺与技术难点。部分精彩议题抢先看:

展会第三天还将举办两场特别的培训讲座,主题分别为“科学注塑成形技术”及“ 模塑车间的TPM设备管理方法”。前者将介绍科学注塑的基本原理和功效,后者将解释TPM管理方法的目的和优势。两场讲座将由在模具行业拥有超过30年经验的行业专家主持,让有兴趣人士了解更多模具行业的技术和解决方案。


此外,中国3D产业技术应用峰会也于2020年再度回归。届时峰会将邀请众多业内知名讲者,分享他们对最新3D打印和成型技术的独到见解,更多细节将在稍后公布。
立即扫码预登记,参与展前抽奖活动!


展会由广州光亚法兰克福展览有限公司主办,属于一系列国际性行业展会的成员之一,包括Formnext – 法兰克福国际精密成型及3D打印制造展览会、日本INTERMOLD、俄罗斯Rosmould及深圳Formnext+PM South China。来届Formnext将于2020年11月10至13日在德国法兰克福举行。下一届日本INTERMOLD将于2020年4月15至18日在日本大阪举行,并于2020年7月15至18日在日本名古屋再次举行。下一届Rosmould将于2020年6月8至10日在俄罗斯莫斯科举行。首届Formnext + PM South China将于2020年9月9至11日在深圳举行。
更多有关广州国际模具展览会详情,请浏览网站:www.asiamold-china.com.cn或电邮至asiamold@china.messefrankfurt.com。
友情提醒 |
本信息真实性未经中国工程机械信息网证实,仅供您参考。未经许可,请勿转载。已经本网授权使用的,应在授权范围内使用,并注明“来源:中国工程机械信息网”。 |
特别注意 |
本网部分文章转载自其它媒体,转载目的在于传递更多行业信息,并不代表本网赞同其观点和对其真实性负责。在本网论坛上发表言论者,文责自负,本网有权在网站内转载或引用,论坛的言论不代表本网观点。本网所提供的信息,如需使用,请与原作者联系,版权归原作者所有。如果涉及版权需要同本网联系的,请在15日内进行。 |
2025CICEE长沙工程机械展专题
bauma CHINA 2024上海宝马工程..